東京財團政策研究所的研究主任、東京大學公共政策研究生院鈴木一人教授針對日本政府在實施《經濟安全保障推進法》的過程中,對該法制定的主要目的之一,也即為尖端重要技術提供開發支援政策,指出其「並未改變以往的科技政策」。他在文中表示「仍是只要外國有日本沒有的就設法彌補的思路」。對此,鈴木教授擔憂地表示在決定「特定重要技術」時未能實現「戰略意義上的不可或缺性」這一基本原則。
重視科學技術的法律
《經濟安全保障推進法》是由日本自民黨政務調查會和《經濟安全保障法制》專家會議等討論後所提交的一項法案,於2022年5月制定並頒佈。該法案認為拋開經濟無法實現安全保障,明確強調重視科技是其一大特徵。根據該法案所述「詳情另行制定」事項,日本内閣會議於2022年9月30日又通過了一相《關於促進特定重要技術的研發以及研發成果的恰當利用的基本指南》。
基本指南中明確規定的「特定重要技術」適用於「實施調查研究的技術領域」、「使用指定基金實施研發的技術領域」、「協議會等組織可實施的技術領域」三個領域。所謂「調查研究」、「指定基金」、「協議會」都是在《經濟安全保障推進法》中明確規定了的,為了促進特定重要技術的研發以及成果應用所需要的新措施以及新機制。
2月15日,東京財團政策研究所網站登載了該研究所研究主任、東京大學公共政策研究生院鈴木一人教授題為「《經濟安全保障推進法》會改變科技政策嗎?」的文章。他在文中詳細解說了該法案的特點,包括該法案的制定將改變以往的政策制定帶來改變的積極一面。
由部分研究人員的代表調整包括所有科技領域在内的科技政策——鈴木教授以此概括以往的科技政策,認為可以期待《經濟安全保障推進法》創造出有別於以往的新政策。新的政策制定方法為,由研究開發大臣、國家相關行政機關負責人、研究代表、相關人士、新成立的調查研究機關(智庫)等組成的協議會來決定研究方針等内容,並對技術和資訊進行管理。此外,鈴木教授肯定了該法案能夠大幅改變涉及國家安全保障的軍民兩用技術開發的傳統科技政策的優點。
研究領域有20個問題點
另一方面,對於明確作為實施調查研究對象的技術領域,鈴木教授給予了嚴苛的評價。他指出「考慮到技術開發的快速化、新型重要技術帶來的技術革新的不連續性,事先指定個別具體技術範圍的做法是不恰當的,關鍵是要廣泛探討對象。」他認為以下的20個技術領域雖然在政策中明確列出,但應該「在參考下述技術領域的同時,結合最新的國内外研發及政策動向以及經濟社會的發展形勢等,靈活地開展調查研究」。
鈴木教授認為「《經濟安全保障推進法》制定的初衷是,使日本擁有世界上獨一無二的技術,並成為國際社會上不可或缺的重要存在」,但政策中明示上述20個領域的目的「與其說是發展日本所擁有的特定技術並使其成為世界上獨一無二的存在,倒不如說是成立智庫調查世界各國的技術動向,開發日本落後於他國的技術,追趕他國」。
對此,鈴木教授嚴厲指出:「關注國際技術動向並致力於使日本掌握其他國家已有技術,這種做法與日本現代化進程中多次出現的追趕型戰略的思路基本上一脈相承。從成立官民協議會和智庫也能看出,雖然在政策的制定方式上有所創新,但其基本框架並無大的改變。就這層意義而言,很難期待《經濟安全保障推進法》會給日本的科學技術政策帶來變化。
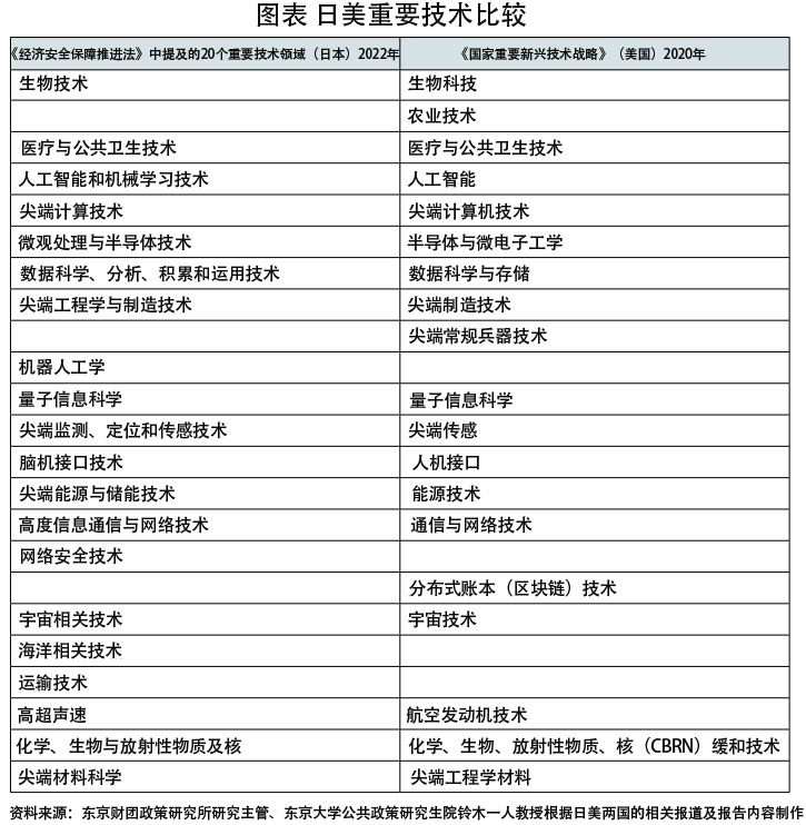
關鍵技術領域和美國基本相同
對於《經濟安全保障推進法》,鑑於目前日益嚴峻的國際形勢,不僅政府内部,產業界也開始重視。2022年3月,日本經濟團體聯合會、日本商工會議所、關西經濟聯合會聯名發表了一份「呼籲儘早制定《經濟安全保障推進法案》」的倡議;2022年5月11日該法案通過後,日本經濟團體聯合會發表了由會長十倉雅和署名的對法案的通過表示歡迎的文章。文章期待法律的制定,不僅保障供應鏈的強韌性、核心基礎設施的安全性及可靠性,還能促進產學官合作機制下的尖端重要技術的開發及推廣等。
鈴木教授在日本經濟團體聯合會發行的《經團聯月刊》2022年12月期上還發表了一篇題為《經濟安全保障中的重要技術課題》的文章。他在這篇文章中也指出,對《關於促進特定重要技術的研發以及研發成果的恰當利用的基本指南》中提到的20個研究領域抱有疑問。他認為這20個領域與美國已經公佈的《國家重要新興技術戰略》中所列出的技術領域基本相同,這種做法似有問題。
鈴木教授在《經團聯月刊》發表的文章中指出:「基本指南讓人無法清楚日本的目的到底是要追求真正意義上的‘不可或缺性’,還是要追趕美國已在大力發展的技術,以防止技術落伍。」他表示,要創造出日本的技術和產品是獨一無二的即讓其他國家認識到,如果對日本施壓,可能會遭到反向報復的局面是極為重要的。
圍繞國家的經濟安全保障問題,日本在面對外國時有哪些對應的選項?鈴木教授在《經團聯月刊》上發表的文章中以日中關係為例,就發揮「戰略上不可或缺性」的重要性,給出瞭如下建議:「不主張脫鉤分離,而是在儘可能減少技術轉移的可行性的同時,積極利用產品使對方產生依賴。如果沒有相互依存的土壤,就無法通過保留向對方施壓的手段進行製衡。僅從情感上疏遠中國的做法並不能實現經濟安全保障。」
日文:小岩井忠道(科學記者)
翻譯:JST客觀日本編輯部
【相關鏈結】
東京財團政策研究所 《經濟安全保障推進法》是否會改變科技政策
内閣府 《經濟安全保障推進法》
《關於促進特定重要技術的研發以及研發成果的恰當利用的基本指南》
經濟團體聯合會 呼籲儘早制定《經濟安全保障推進法案》(2022-03-14)
《月刊經團聯》2022年12月期 《經濟安全保障中的重要技術課題》(作者:東京大學公共政策研究生院鈴木一人教授)
【相關報導】
2023年2月13日 客觀日本 日本科技政策共創前進一步,國會議員向科學家提出問題
2023年1月27日 客觀日本 面對自身競爭力的下降,日本期待加強科技人才的國際交流
2022年12月9日 客觀日本 中日聯合民調顯示超7成民眾期待經濟合作
2022年5月30日 客觀日本 確保人才和時間恢復研究實力,日本的政府支援劣於韓臺等國家與地區
2021年9月27日 客觀日本 三菱綜研:建議日本強化技術和風險管理體制,還要與中國對話
2021年4月26日 客觀日本 日本科學研究調查:對基礎研究和政府預算的危機意識增強


